6. What is the full form of COB?COB का पूर्ण रूप क्या है? (A) Chip on Board (B) Circuit on Board (C) Connection on Board (D) Capacitor on BoardANSWER - AShow Answer
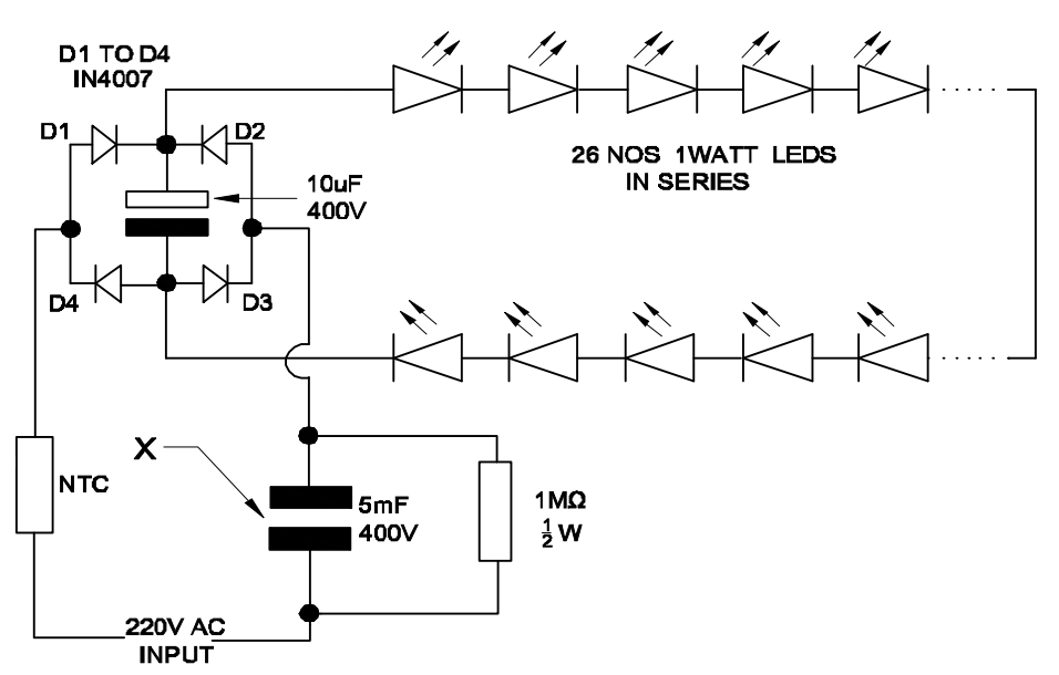
7. What is the name of the component marked "x" in the LED circuit?LED सर्किट में "x" के रूप में चिह्नित घटक का नाम क्या है? (A) SMD stack SMD स्टैक (B) PTC component PTC घटक (C) Non polar capacitor गैर ध्रुवीय संधारित्र (D) Electrolytic capacitor इलेक्ट्रोलाइटकि संधारित्रANSWER - CShow Answer
8. What is the range of current rating for LED?LED के लिए करंट रेटिंग की सीमा क्या है? (A) 1mA to 2mA (B) 2mA to 20mA (C) 20mA to 30mA (D) 30mA to 40mAANSWER - BShow Answer
9. What is the range of rated voltage for LED?LED के लिए रेटेड वोल्टेज की सीमा क्या है? (A) 0.5 to 1.6 VDC (B) 1.6 to 4.2 VDC (C) 4.2 to 5.6 VDC (D) 5.6 to 6.8 VDCANSWER - BShow Answer
10. Which semiconductor material is used to produce the blue colour LED?नीले रंग के LED का उत्पादन करने के लिए किस अर्धचालक पदार्थ का उपयोग किया जाता है? (A) Gallium nitride गैलियम नाइट्राइड (B) Silicon carbide सिलिकॉन कार्बाइड (C) Gallium phosphide गैलियम फास्फाइड (D) Gallium Arsenide गैलियम आर्सिनाइडANSWER - BShow Answer