11. What is the specification of LED light?LED प्रकाश की विशिष्टता क्या है? (A) S/N ratio S / N अनुपात (B) Amplification factor प्रवर्धन कारक (C) Power rating पावर रेटिंग (D) Resonance frequency अनुकंपन आवृत्तिANSWER - CShow Answer
12. Which function is performed by the transistor in the LED light circuit?LED प्रकाश सर्किट में ट्रान्जिस्टर द्वारा कौन सा कार्य किया जाता है? (A) Mixer मिक्सर (B) Driver चालक (C) Inverter इन्वर्टर (D) Chopper चोपरANSWER - BShow Answer
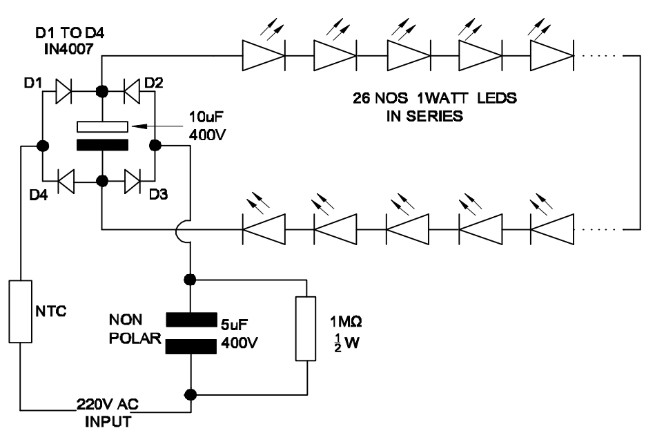
13. What is the function of the non-polar capacitor in the LED circuit?LED सर्किट में गैर-ध्रुवीय संधारित्र का कार्य क्या है? (A) Stops RF interference RF हस्तक्षेप को रोकता है (B) Smoothens DC supply निरंतर DC आपूर्ति (C) Couples DC supply युगल DC आपूर्ति (D) Couples AC supply युगल AC आपूर्तिANSWER - DShow Answer
14. Which circuit is used to supply rated low voltage DC and protect the LED light from fluctuations?लो रेटेड वोल्टेज DC की आपूर्ति करने और उतार-चढ़ाव से LED प्रकाश की रक्षा करने के लिए किस सर्किट का उपयोग किया जाता है,? (A) Rectifier circuit रेक्टिफायर सर्किट (B) Regulator circuit रेगुलेटर सर्किट (C) Driver circuit ड्राइवर सर्किट (D) Over load protection circuit ओवर लोड प्रोटेक्शन सर्किटANSWER - CShow Answer
15. What is the advantage of LED?LED का फायदा क्या है? (A) Short life spans लघु जीवन काल (B) Flickering effect झिलमलिाते प्रभाव (C) High voltage operation हाई वोल्टेज आपरेशन (D) Low power consumption कम बिजली की खपतANSWER - DShow Answer