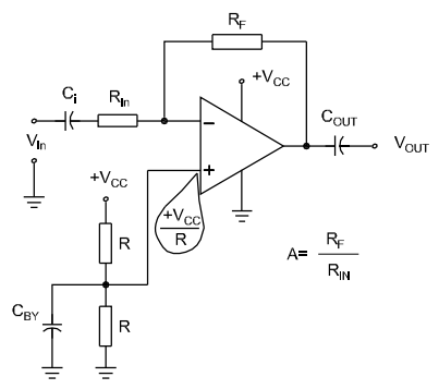
6. What is the name of the amplifier circuit shown in the figure? चित्र में दिखाए गए एम्पलीफायर सर्किट का नाम क्या है? (A) Class a push pull amplifier क्लास पुशपुल एम्प्लीफायर (B) Single supply inverting amplifier सिंगल सप्लाई इन्वेर्टिंग एम्प्लीफायर (C) Single supply non- inverting amplifier सिंगल सप्लाई नॉन -इनवर्टिंग एम्प्लीफायर (D) Cascaded transistor amplifier कैस्केड ट्रांज़िस्टर एम्प्लीफायरANSWER - CShow Answer
7. What is the expansion of PRF related to frequency?फ्रिक्वेंसी (आवृत्ति) से संबंधित PRF का विस्तार क्या है? (A) Power Regulated Frequency (B) Pulse Repetition Frequency (C) Power Related Frequency (D) Pulse Probability FrequencyANSWER - BShow Answer
8. What is the of ON-time pulse to the OFF-time pulse of a multivibrator?मल्टीविब्रेटर के OFF-टाइम पल्स पर ON-टाइम पल्स के अनुपात का नाम क्या है? (A) Control voltage कंट्रोल वोल्टेज (B) Pulse repetition पल्स रिपीटेसन (C) Duty cycle ड्यूटी साईकल (D) Threshold comparator थ्रेशोल्ड कोम्पराटरANSWER - CShow Answer
9. What is the function of pin number 4 of the IC 555?IC 555 के पिन नंबर 4 का कार्य क्या है? (A) Set सेट (B) Reset रीसेट (C) Discharge डिस्चार्ज (D) Threshold थ्रेशोल्डANSWER - BShow Answer
10. Which is the output pin number of IC 555 timer?IC 555 टाइमर का आउटपुट पिन नंबर कौन सा है? (A) Pin number 6 (B) Pin number 5 (C) Pin number 4 (D) Pin number 3ANSWER - DShow Answer