11. What is the function of pin number 2 of IC 555 timer circuit?IC 555 टाइमर सर्किट के पिन नंबर 2 का कार्य क्या है? (A) +VCC (B) Trigger ट्रिगर (C) Ground ग्राउंड (D) Reset रीसेटANSWER - BShow Answer
12. What is the method used in the Op-Amps? Op-Amps मे प्रयुक्त विधि क्या है? (A) Single ended input with single ended output सिंगल एंडेड आउटपुट के साथ सिंगल एंड इनपुट (B) Single ended input with two single ended output दो सिंगल एंड आउटपुट के साथसिंगल एंड इनपुट (C) Double ended input with double ended output डबल एंडेड आउटपुट के साथ डबल एंडेड इनपुट (D) Double ended input with single ended output सिंगल एंड आउटपुट के साथ डबल एंडेड इनपुटANSWER - BShow Answer
13. Which process is used to make ICS?ICs बनाने के लिए किस प्रक्रिया का उपयोग किया जाता है? (A) Grown junction process ग्रोन जंक्शन प्रोसेस (B) Point contact junction process पॉइंट कांटेक्ट जंक्शन प्रोसेस (C) By adding extrinsic materials बाह्य पदार्थों को जोड़कर (D) Micro photo - lithographic process माइक्रो फोटो -लिथोग्राफिक प्रक्रियाANSWER - DShow Answer
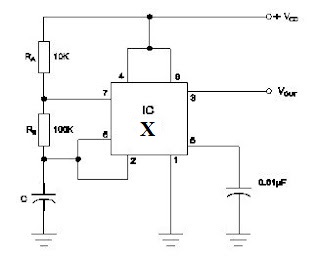
14. What is the name of IC used in the astable multivibrator marked ʹXʹ? X ’के नाम से जाने-माने मल्टीवाइब्रेटर मे प्रयुक्त IC का नाम क्या है? (A) IC324 (B) IC555 (C) IC723 (D) IC741ANSWER - BShow Answer
15. What is the use of schmitt trigger circuit?Schmitt ट्रिगर सर्किट का प्रयोग क्या है? (A) Voltage regulator वोल्टेज रेगुलेटर (B) AC to DC converter AC से DC कनवर्टर (C) Signal processor सिग्नल प्रोसेसर (D) Electronic thermostat इलेक्ट्रोनिक थर्मोस्टैटANSWER - CShow Answer