11. Which circuits commonly used for parallel-fed hartley oscillators?पैरेलल-फेड हार्टले ऑसिलेटर्स के लिए आमतौर पर कौन से सर्किट का उपयोग किया जाता है? (A) Stereo amplifiers स्टीरियो एम्प्लीफायरों (B) Radio receivers रेडियो रिसीवर (C) Television receivers टेलीविजन रिसीवर (D) Automatic voltage stabilizers स्वचालित वोल्टेज स्टेबलाइजर्सANSWER - BShow Answer
12. What type of arrangement is required to sustain the oscillations of the oscillator circuit?ऑसिलेटर्स सर्किट के ऑस्कीलेसन को बनाए रखने के लिए किस प्रकार की व्यवस्था की आवश्यकता है? (A) Provide negative feedback नकारात्मक प्रतिक्रिया प्रदान करता है (B) Provide regenerative feedback रीजेनरेटिव फीडबैक प्रदान करता है (C) Increase the bias voltage बायस वोल्टेज बढ़ाना (D) Increase the value of inductor इंडक्टर की वैल्यू बढ़ानाANSWER - BShow Answer
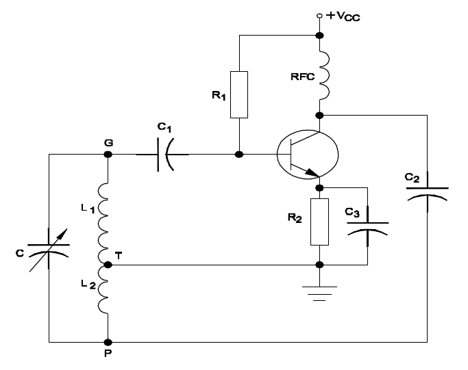
13. How the frequency of oscillations varied in the parallel-fed hartley oscillator shown in the figure?चित्र में दिखाए गए समानांतर-फेड हार्टले ऑसिलेटर में दोलनों की आवृत्ति कैसे भिन्न होती है? (A) By changing bias resistor R1 बायस रजिस्टर R1बदलकर (B) By changing capacitor C1 कैपासिटर C1 बदलकर (C) By changing capacitor C2 कैपासिटर C2 बदलकर (D) By varying capacitor C कैपासिटर C को वेरी करकेANSWER - AShow Answer
14. What type of waveform is produced by the series fed hartley oscillator shown in the figure? चित्र में दिखाए गए सीरीज फेड हार्टले ऑसिलेटर द्वारा किस प्रकार की तरंग उत्पन्न की जाती है? (A) Square wave स्क्वेर वेव (B) Pulse wave पल्स वेव (C) Triangular wave ट्राइऐंगग्ललर वेव (D) Sinusoidal wave साइनसोइडल वेवANSWER - DShow Answer
15. Name the circuit diagram. सर्किट आरेख का नाम बताएं? (A) Astable multivibrator अस्टैबल मल्टीविब्रेटर (B) Bistable multivibrator बिस्टेबल मल्टीवीब्रेटर (C) Monostable multivibrator मोनोस्टेबल मल्टीवीब्रेटर (D) Timer circuits टाइमर सर्किटANSWER - CShow Answer