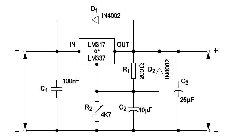
36. Which component protects the regulator IC from short circuit due to capacitor C3? कैपेसिटर C3 के कारण कौन सा घटक शॉर्ट सर्किट से रेगुलेटर IC की सुरक्षा करता है? (A) Diode D1 डायोड D1 (B) Diode D2 डायोड D2 (C) Resistor R1 प्रतिरोध R1 (D) Capacitor C2 संधारित्र C2ANSWER - AShow Answer
37. What is the purpose of diodes in the circuit? सर्किट में डायोड का उद्देश्य क्या है? (A) Rectify the AC voltage एसी वोल्टेज डीसी मे बदले (B) Divide the output voltage आउटपुट वोल्टेज को विभाजित करें (C) Regulate the output voltage आउटपुट वोल्टेज को विनियमित करें (D) Avoid the common load problem सामान्य लोड समस्या से बचेंANSWER - DShow Answer
38. Which pin number is the input terminal of IC 78XX?कौन सा पिन नंबर IC 78XX का इनपुट टर्मिनल है? [NCVT Exam 24] (A) 3 (B) 2 (C) 4 (D) 1ANSWER - DShow Answer
39. What is the output voltage of regulator IC 7812 provide?रेगुलेटर IC 7812 का आउटपुट वोल्टेज क्या है? [NCVT Exam 24] (A) -5V (B) -12V (C) 12V (D) +5VANSWER - CShow Answer
40. Which device is used to regulate the voltage in an electrical system?विद्युत प्रणाली में वोल्टेज को नियंत्रित करने के लिए किस उपकरण का उपयोग किया जाता है? [NCVT Exam 24] (A) JFET (B) UJT (C) MOSFET (D) Zener diodeANSWER - DShow Answer