11. How batteries are rated?बैटरी कैसे रेट की जाती हैं? (A) Volt (B) Efficiency (C) Ampere hour (D) Wattage hourANSWER - CShow Answer
12. Which technique is achieved by switching of the choppers in battery charging circuit?बैटरी चार्जिंग सर्किट में चोप्पर्स को स्विच ऑफ करके कौन सी तकनीक हासिल की जाती है? (A) Constant voltage कांस्टेंट वोल्टेज (B) Constant current कांस्टेंट करंट (C) Constant frequency कांस्टेंट फ्रिक्वेन्सी (D) Constant power कांस्टेंट पावरANSWER - BShow Answer
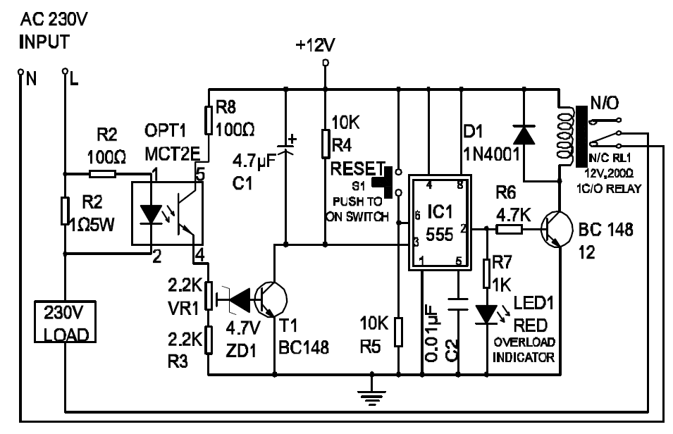
13. What is the function of the circuit shown in the figure?चित्र में दर्शाए गए सर्किट का कार्य क्या है? (A) Skin effect त्वचा का प्रभाव (B) Overload protection अतिभार से बचाना (C) Alarm circuit अलार्म सर्किट (D) Low voltage cut off लो वोल्टेज कट ऑफANSWER - BShow Answer
14. Which is equal to the ratio of the real power to the apparent power?कौन स्पष्ट शक्ति में वास्तविक शक्ति के अनुपात के बराबर है? (A) Load factor लोड फैक्टर (B) Power factor पावर फैक्टर (C) Utility factor यूटिलिटी फैक्टर (D) Optimize factor ओप्टिमिस फैक्टरANSWER - BShow Answer
15. Which type of battery mounting method is used for battery installation as shown in the figure?जैसा कि चित्र में दिखाया गया है, बैटरी इंस्टालेशन के लिए किस प्रकार की बैटरी माउंटिंग विधि का उपयोग किया जाता है? (A) Tier mounting टियर मॉउंटिंग (B) Shelf mounting शेल्फ मॉउंटिंग (C) Cabinet mounting कैबिनेट मॉउंटिंग (D) Table mounting टेबल मॉउंटिंगANSWER - BShow Answer