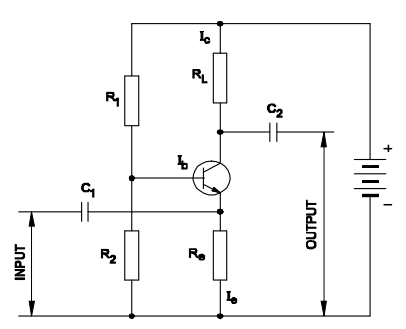
61. What is the type of amplifier circuit as shown in the diagram?जैसा कि चित्र में दिखाया गया है, एम्पलीफायर सर्किट का प्रकार क्या है? [Bharat Skill QB] (A) Common base amplifier कॉमन बेस प्रवर्धक (B) Common emitter amplifier कॉमन एमिटर एम्पलीफायर (C) Class B push pull amplifier क्लास बी पुश पुल एम्पलीफायर (D) Common collector amplifier कॉमन कलेक्टर एम्पलीफायरANSWER - AShow Answer
62. What is the peak voltage of 220V rms AC voltage?220V rms AC वोल्टेज का पीक वोल्टेज क्या है? [Bharat Skill QB] (A) 310.02 V (B) 311.17 V (C) 312.25 V (D) 315.20 VANSWER - BShow Answer
63. How the input impedance of CRO can be increased?सीआरओ के इनपुट प्रतिबाधा को कैसे बढ़ाया जा सकता है? [Bharat Skill QB] (A) By adding resistance to CRO probe सीआरओ प्रोब में प्रतिरोध जोड़कर (B) By adding resistance to trigger level circuit ट्रिगर सर्किट में प्रतिरोध जोड़कर (C) By increasing time/base attenuator switch position समय / बेस एटेन्यूएटर स्विच स्थिति को बढ़ाकर (D) By increasing volts/cm attenuator switch position वोल्ट / सेमी एटेन्यूएटर स्विच स्थिति को बढ़ाकरANSWER - AShow Answer
64. What is the frequency of the displayed signal on CRO screen covered by 5 division with a time base setting of 0.2 micro seconds?0.2 माइक्रो सेकंड के टाइम बेस सेटिंग के साथ 5 डिवीजन द्वारा कवर किए गए CRO स्क्रीन पर प्रदर्शित सिग्नल की आवृत्ति क्या है? [Bharat Skill QB] (A) 1.0 KHz (B) 10.0 KHz (C) 100.0 KHz (D) 1000.0 KHzANSWER - DShow Answer
65. What defect will occur in the radio, if the pulsations are not removed from the input of the rectifier?रेडियो में क्या खराबी आएगी, अगर पल्सेशन को रेक्टिफायर के इनपुट से नहीं हटाया जाता है? [Bharat Skill QB] (A) Improper tuning अनुचित ट्यूनिंग (B) No response कोई प्रतिक्रिया नहीं (C) Humming sound गुनगुनात आवाज (D) Works with low volume कम आवाज़ के साथ काम करता हैANSWER - CShow Answer