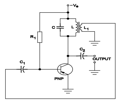
26. What is the function of R1 variable resistor?चर प्रतिरोध R1 का कार्य क्या है? [Bharat Skill QB] (A) Controls the current in R2 R2 में धारा को नियंत्रित करता है (B) Protects from overload to TRIAC ओवरलोड से ट्रायक की रक्षा करता है (C) Protects the RFI filter from overloading ओवरलोडिंग से RFI फ़िल्टर की सुरक्षा करता है (D) Controls the pulse rate for triggering the TRIAC ट्रायक को ट्रिगर करने के लिए पल्स दर को नियंत्रित करता हैANSWER - DShow Answer
27. What is the purpose of connecting L1 through C1 to the transistor base?ट्रांजिस्टर बेस में C1 के माध्यम से L1 को जोड़ने का उद्देश्य क्या है? [Bharat Skill QB] (A) Provides DC supply डीसी आपूर्ति प्रदान करता है (B) Provides positive feed back सकारात्मक फीड बैक प्रदान करता है (C) Provides negative feedback नकारात्मक फीड बैक प्रदान करता है (D) Provides transistor biasing voltage ट्रांजिस्टर अभिनति वोल्टेज प्रदान करता हैANSWER - BShow Answer
28. What is the criteria to decide a material as conductor, semi conductor and insulator?कंडक्टर, सेमी कंडक्टर और इंसुलेटर के रूप में एक मटेरियल तय करने के लिए मापदंड क्या है? [Bharat Skill QB] (A) Atomic bonding structure of atom परमाणु की परमाणु संबंध संरचना (B) Existence of valance electrons of an atom परमाणु के संयोजकता इलेक्ट्रॉनों का अस्तित्व (C) Atomic weight of an atom परमाणु का परमाणु भार (D) Atomic number of an atom परमाणु की परमाणु संख्याANSWER - BShow Answer
29. Which doping material is used to make P- type semi conductor?“पी-टाइप सेमी कंडक्टर बनाने के लिए किस डोपिंग सामग्री का उपयोग किया जाता है? [Bharat Skill QB] (A) Boron बोरान (B) Arsenic आर्सेनिक (C) Antimony एंटीमनी (D) Phosphorous फास्फोरसANSWER - AShow Answer
30. Which type of biasing is required to a NPN transistor for amplification?प्रवर्धन के लिए NPN ट्रांजिस्टर के लिए किस प्रकार की अभिनति की आवश्यकता होती है? [Bharat Skill QB] (A) Base ground, emitter and collector positive बेस ग्राउंड, एमिटर और कलेक्टर पॉजिटिव (B) Base negative, emitter positive and collector negative बेस निगेटिव, एमिटर पॉजिटिव और कलेक्टर नेगेटिव (C) Base positive, emitter negative and collector positive बेस पॉजिटिव, एमिटर निगेटिव और कलेक्टर पॉजिटिव (D) Base positive, emitter negative and collector negative बेस पॉजिटिव, एमिटर निगेटिव और कलेक्टर निगेटिवANSWER - CShow Answer