16. Why NPN type of transistors are preferred over the PNP type transistors?PNP प्रकार के ट्रांजिस्टर की तुलना में NPN प्रकार के ट्रांजिस्टर को क्यों प्राथमिकता दी जाती है? (A) NPN has lower switching speed NPN मे स्वीचिंग की गति कम होती है (B) NPN has good bias stability NPN मे अच्छा बायस स्थिरता है (C) NPN has higher switching speed NPN मे उच्च स्वीचिंग गति है (D) Low operating voltage कम ऑपरेटिंग वोल्टेजANSWER - CShow Answer
17. Which type of transistors are required to amplify signals from the microphone or transducer?माइक्रोफोन या ट्रांसड्यूसर से संकेतों को प्रवर्धित करने के लिए किस प्रकार के ट्रांजिस्टर की आवश्यकता होती है? (A) Low power transistors कम शक्ति ट्रांज़िस्टर (B) Medium power transistors मध्यम शक्ति ट्रांज़िस्टर (C) High power transistors उच्च शक्ति ट्रांज़िस्टर (D) Epitaxial versawatt transistors एपीटैक्सियल वर्सावाट ट्रांजिस्टरANSWER - AShow Answer
18. What type of packaging is generally used in transistors utilized for low power amplification?कम शक्ति प्रवर्धन के लिए उपयोग किए जाने वाले ट्रांजिस्टर में आम तौर पर किस प्रकार की पैकेजिंग का उपयोग किया जाता है? (A) Metal packaging मेटल पैकेजिंग (B) Plastic packaging प्लास्टिक पैकेजिंग (C) Ceramic packaging सिरेमिक पैकेजिंग (D) Plastic packaging with metal heatsinks धातु हीटसिंक के साथ प्लास्टिक पैकेजिंगANSWER - BShow Answer
19. Which type of packaging is used for transistors utilized in medium power amplification?मीडियम पावर एम्पलीफिकेशन में प्रयुक्त ट्रांजिस्टरों के लिए किस प्रकार की पैकेजिंग का उपयोग किया जाता है? (A) Plastic packaging with metal heatsinks धातु हीटसिंक के साथ प्लास्टिक पैकेजिंग (B) Ceramic packaging सिरेमिक पैकेजिंग (C) Plastic packaging प्लास्टिक की पैकेजिंग (D) Metal packaging धातु पैकेजिंगANSWER - AShow Answer
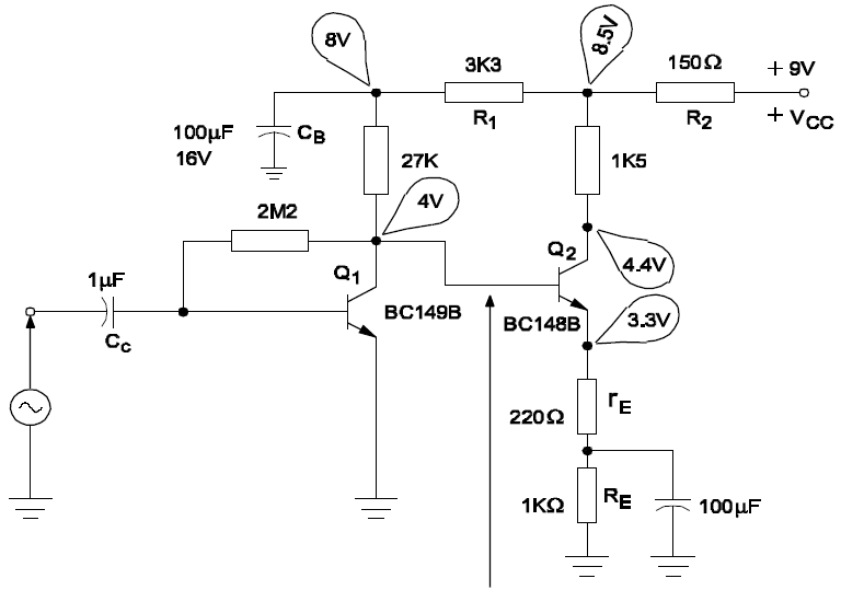
20. Which methods of coupling is used in the transistor amplifier circuit shown in the figure? चित्र में दिखाए गए ट्रांजिस्टर एम्पलीफायर सर्किट में युग्मन की कौन सी विधि का उपयोग किया जाता है? (A) RC coupled and transformer coupled RC कपल और ट्रांसफार्मर कपल (B) Transformer coupled amplifier ट्रांसफार्मर कपल एम्प्लीफायर (C) Direct and RC coupled amplifier प्रत्यक्ष और RC कपल एम्प्लीफायर (D) RC and LC coupled amplifier RC और LC कपल एम्प्लीफायरANSWER - CShow Answer